现在华语电影剧本格式是什么样的
关于现在华语电影剧本的格式,常见的有两种,稍后我说一下分别是哪两种,针对具体的电影剧本格式,也没有非常必须一致的格式。很多电影剧本格式都是由著名编剧和国外的一些电影编剧来决定的。参考书1.电影剧本格式有以下两种:第一种:在国外好莱坞常见的一种格式,国内也有很多编剧会用到这种格式。

参考剧本格式这是剧本里一场戏,我们以这场戏的格式加以说明,既能够很好阐述这种剧本格式。

首先红色圈里的数字,代表的是场景次数,也就是所谓的第几场戏,这里是数字“5”这就是第五场戏。在蓝色外框里,分别代表了气氛,空间,地点,“日”指的是就是白天,“外”指的就是外景,外面,“小镇”就是告诉导演和演员其他工作人员这场戏是在小镇上发生的。下面是绿色的框里是指,人物是谁,交代这个场景内人物的动作,和周围的环境,描述。灰色的框,是人物角色是谁,他要有台词,标注为这个人物角色他的台词。黄色框里,是灰色框里的角色说的具体台词是什么。这种格式都是国外比较常见的,会把人物和台词居中,分离出哪些是正文里的动作和环境描写,哪些是人物和台词。

第二种:是中国影史上比较常见一种文学电影剧本格式,国内很多著名编剧都会以这种格式为准,国内顶尖编剧芦苇、邹静之和刁亦男的都会以这种剧本格式为准。

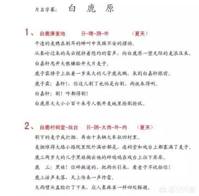
《白日焰火》电影剧本参考 芦苇版《白鹿原》电影剧本参考 王全安版《白鹿原》电影剧本参考这种格式是国内目前比较流行的文学电影剧本格式。以上是摘取的电影剧本一场戏,我们来参考这第二种剧本格式。

参考剧本格式以上面这场戏为例,我们来说一下这个剧本格式。

红圈内的“45”同样是指的场景的次序。蓝框里面的“老朱家门口”是对场景地点的标注,场景是在门口,“日”同样是指的白天,“外”指代的外景或者说是室外。绿框里面是剧本正文部分里面的人物角色的站位,两个人的动作和戏剧内容。灰色框内是人物说话者的角色,就是指这是谁说的台词。黄色框内是说的具体台词内容。所以针对这两种格式我做了简单的具体举例说明,这就是目前华语电影所常用的剧本格式,希望对有兴趣了解的朋友能够起到帮助。